1月7日凌晨,中科院上海营养与健康研究所汪思佳研究员团队、爱丁堡大学Denis Headon教授团队和中科院院士、复旦大学校长、人类表型组研究院院长金力教授团队联合国内外十余家科研机构在国际顶尖期刊《细胞》(Cell)杂志发表论文《肢体发育基因构成人类指纹花纹差异的基础》(Limb development genes underlie variation in human fingerprint patterns)。
历时7年,该研究成果首次发现与指纹相关的基因显著富集在肢体发育与形成的相关通路而非皮肤发育相关通路明确了人类肢体发育相关基因在指纹花纹表型的形成中发挥了关键作用。这一关键发现,为肤纹与人体其它表型,尤其是疾病易感性的关联研究提供了重要理论基础有望成为解析宏观与微观表型关联的经典范例。
该论文在2022年第一期《细胞》杂志上正式刊发。复旦大学人类表型组研究院、生命科学学院博士后李金喜,爱丁堡大学博士James Glover,复旦大学生命科学学院教授张海国以及复旦大学生命科学学院博士彭美芳为该论文的共同第一作者。汪思佳研究员、Denis Headon教授和金力教授为该论文的共同通讯作者。
这样一个开拓性成果缘何而发?怎样颠覆以往对于指纹花纹的认知?肤纹与人类健康又有怎样的关联?未来会产生怎样的价值?扫描指纹,让我们来一起解锁好奇心驱使的研究。
首次发现:肢体发育基因在指纹花纹形成中的关键作用
指纹作为肤纹的一种,在我们还没出生就存在了,形成于胚胎发育早期,始于妊娠期第3-4个月,直到第6个月表皮嵴线外露结束。因其永久稳定和唯一性,指纹又被称为“人体身份证”。
已有研究中,一些学者提出肤纹的形成可能受到基底层细胞折叠的刺激、骨骼等生长力牵扯、血管神经共生等的影响。然而,人类对指纹花纹这类表型形成的生物学机制仍然知之甚少。
从双生子的数据上看,指纹表型是有一定遗传度的,“但背后到底是由哪些基因调控和影响的?对指纹花纹贡献有多大?如何产生作用?这些问题在这次研究之前都尚未开展深入研究。学界只知道指纹是由多个基因控制的。”李金喜介绍。
要真正破解指纹花纹的形成机理之谜,需要大量的样本和数据。自2014年开始,还是汪思佳团队研究生的李金喜,就与张海国一起跟随金力团队前往全国各地采集人体肤纹表型。江苏、贵州、内蒙、河南、陕西、宁夏……几年来,团队踏遍中国大大小小的地方。2017年,团队尝试着去分析第一批数据,但结果并不好,“只是人群特点的描述性数据。”

张海国在肤纹采集现场
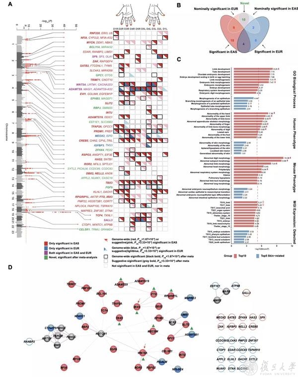
但当样本量上升之后,有趣的结果逐渐出现。通过对9099个汉族人群进行全基因组关联分析,团队确定了18个与手指指纹类型相关的基因位点。包括长期公认的中间三枚手指“模式块”相关性的遗传基础。

上世纪二、三十年代,有学者观察到不同手指上的指纹花纹具有相似性。八十年代,有研究根据这种不同手指指纹花纹的相似性进行了因子分析,从十指抽提出2个独立因子。
直到2005年,学者A.S. Nagy将各手指上指纹花纹的相似性命名为 “花纹间影响”(pattern influence),即中间三枚手指(左右手食指、中指、无名指)之间的指纹花纹高度相关。几十年过去了,并没有人知道背后有怎样的机理。
“寻找一个基因影响单个表型是困难且低效的,这次研究最大的突破是做了表型整合,将单个手指的指纹花纹进行整合,形成了复合表型,这是跟之前研究比较大的一个不同的点,随后我们发现它们强烈指向同一个信号。”李金喜介绍说。


团队发现,在3q26.2 区域临近EVI1基因的变异位点与中间三枚手指指纹的复合表型显著相关。由此,也为前人提出的“花纹间影响”(pattern influence),即本研究提到的”指纹模块现象“(pattern block),提供了表型组学和遗传学解释。
在接下来与爱丁堡大学科研团队的合作中,中外科学家通过小鼠动物模型观察到EVI1通过调节肢体发育而不是皮肤发育来改变小鼠的皮纹。同样的现象在人体胚胎组织中也被观察到。团队发现EVI1在人类胎儿组织中从肢体发育到皮纹形成过程中,支持其发挥塑造四肢和手指作用的主要是表达于肢体发育期的间充质细胞,而非皮肤发育期的上皮细胞。这进一步说明,指纹相关基因通过调控肢体发育,影响指纹花纹的形成,而非传统认知的调控皮肤发育。

为了更全面地了解指纹模式的遗传结构,团队还寻找了美国、英国、澳大利亚的多家合作伙伴,对全球范围内已有的东亚血统队列和欧洲血统队列,超过23,000个个体进行大规模荟萃分析,分析了几百万个遗传点位,识别出43个与人类指纹花纹相关的遗传基因座,105个显著基因。

为进一步验证胚胎和胎儿肢体发育可能影响指纹花纹类型的假设,团队又检测了指纹模式与肢体相关表型(即手表型)之间的相关性,发现指纹花纹与手指长度比例之间广泛相关,并具有共同遗传基础。比如,小指相对越长,掌长相对越短,双手斗型花纹越多;而食指远端指节(指纹形成处)相对越长,斗形花纹则越少。
科研中勇闯“无人区”是一种勇气,更是一种创新策源能力。金力做了一个形象的比喻,“如果没有创新策源,尤其是原始创新策源,科研就像是在别人的树上摘果子,很难摆脱跟跑的角色和被‘卡脖子’的困境。要实现领跑、不被‘卡脖子’,根本上来说就要在各个学科领域种出自己的原始创新之树,去摘自己树上的科学果实。”
汪思佳直言:“这是一项好奇心驱使的研究。我们并不知道会有什么结果。” 但对科研来说,“好奇心是最宝贵的事情,特别是基础科研,要不具备功利性的,好好去做一件有趣的事,做出来之后,说不定就会有一些意想不到的发现。”
成果的重大科学意义是:
为表型与疾病的关联研究提供重要理论基础,有助于绘就生命科学研究的下一代“导航图”
“本次研究为人类型组研究提供了一个经典案例,充分展现了人类表型组学对生命科学未来发展的重大意义。”对这项研究的科学意义与价值,金力这样说。

他介绍,“通过研究,首次发现了指纹花纹和肢体表型之间存在强关联,而强关联背后的作用机制,在于指纹花纹的形成和肢体的发育受到同一个基因——EVI1的影响。这体现了生物学上典型的“一因多效性”,这里的‘一因’就是肢体发育基因。”
基于这次发表的成果,未来在指纹花纹研究的方向上,科学家也许可以进一步发现,一些之前被认为跟健康和疾病关系不大的指纹相关表型,实际上和某些特定的疾病相关联,这样就可以为广大百姓提前预知健康风险、提早检测和干预提供有益的信息。

汪思佳介绍研究成果
何为“一因多效”?汪思佳解释:“看上去无关的表型之间,背后有一个共因,在这项研究中,肤纹、指长等,都与肢体发育相关的基因有关。现实生活中,典型的例子就是喝酒脸红与心血管疾病易感性之间的关系。”
这项研究揭示的“一因多效”,为肤纹与人体其它表型与疾病的关联研究提供了重要理论基础,有望打通宏观与微观表型的联系与作用机制。“例如,科学界已经发现不同的皮纹表型与许多先天遗传性疾病之间的关联,比如唐氏综合征患者可能会有断掌、足拇趾弓状球纹等特征。”汪思佳介绍道。对未来,团队将关注更多被忽视的看似“无用”的表型来展开更多的研究。
所谓“表型”,简单地说,就是生命体的各种特征,是由基因和环境共同作用的结果。如一个人是单眼皮还是双眼皮、肤色的深浅、喝酒是不是容易脸红、耳垂是否有褶皱等等。常见的胆固醇、血脂、血压等生理、生化、代谢指标,以及速度、力量等功能指标都是表型。
人类表型组具有整体性和系统性,要实现破解宏观-微观表型之间的关联机制,需要对相当规模的志愿者群体尽可能多、尽可能全且连续地采集表型数据,即“测一切之可测”的科研指导思想。

在上海市首批市级重大专项支持下,复旦大学联合中科院等国内外伙伴,在全球范围内率先牵头推动“人类表型组”大科学计划,希望基于这一理念,大规模发现并解析表型之间的强关联,尤其是探寻目前科学家尚未注意到的、与人类健康息息相关的表型间的强关联,由此绘制一张由各种强关联组成的“导航图”,为未来的生命健康研究提供新的指引和方向。
“本次研究成果是在上海市大力支持下,复旦和中科院等多方在全球范围内率先推进‘人类表型组’大科学计划所取得的示范性成果。”金力说。

令人欣慰的是,在中国科学家的共同努力下,基于复旦大学所开展的800余人次、每人测量近3万个表型的自然人群队列研究,已初步绘制了全球首张“人类表型组导航图”,发现了150余万个强关联,其中跨尺度强关联占39%,且其中大部分是科学界首次发现。
这张“导航图”,既为科学界带来了令人欣喜的信号,也提出了更多新的“问号”,有望成为生命科学领域的重要工作指引,有待全球科学家们进一步研究、破解。这也是复旦大学下一步重要工作之一。
从0到1,未来还有更多的事要做
2005年,《科学》(Science)在庆祝创办125周年之际,公布“125个最具挑战性的科学问题”,指引了近十几年的科学发展。16年之后,2021年《科学》(Science)发布“新125个科学问题”。其中一个问题是:“哪些基因使我们人类与众不同?”这个研究或许给出了其中很微小一部分的答案。
“我们只是在肤纹研究上迈了一小步,是从0到1的过程。虽然从理论上更新了之前的认知,但还有很多空白。由这一步引发的诸多方向,都是等待解决的问题。”李金喜说。

李金喜介绍肤纹采集过程
论文发表后,团队成员们没有停下脚步,“论文中的数据截至2019年,但我们的仪器现在仍旧不间断地在各地采样。我们将首先关注那些可能与基因直接相关的各类先天性疾病。我们希望能够更多、更深、更全地对一群人连续测量表型数据,从而更系统、更精密地去机械表型之间的关联。”而这正是复旦大学牵头的上海市级科技重大专项 “国际人类表型组计划(一期)”工作的关键部分。

“像我们发现的EVI1还有其他多种效应,那么是否可能以此为联结,去发现并破解指纹花纹与其他表型之间关联?”带着采集箱,团队再次出发。面对人类表型组这片充满未解之谜的浩渺“宇宙”,李金喜充满兴奋,并享受其中。
未来还有更多的事要做。
论文链接:https://authors.elsevier.com/sd/article/S009286742101446X